Dálkové ovládání pod volantem - úprava

Uživatelský avatar
SiebenCZ
Nováček
Nováček
Příspěvky: 196
Registrován: 17.03.2009 13:15
Bydliště: Brno
Kontaktovat uživatele:

Dálkové ovládání pod volantem - úprava

Příspěvek od SiebenCZ » 24.10.2009 12:47

Tak tadyk budu postupně doplňovat obrázky a postup jak si upravit DO pod volantem tak, aby ovládalo rádia SONY - ty, které můžou používat RM-X4S

Zatím první fotka - rozebrané ovládání - a že mi to dalo práce 8)
vpravo dole je už plošňák, který má stejné rozměry jako původní :wink:
Přílohy
ovladac.JPG
Focus Combi Trend, 1.8 TDCi, 85kW, 2001, prý Zetec S :)
Obrázek

Uživatelský avatar
SiebenCZ
Nováček
Nováček
Příspěvky: 196
Registrován: 17.03.2009 13:15
Bydliště: Brno
Kontaktovat uživatele:

Re: Dálkové ovládání pod volantem - úprava

Příspěvek od SiebenCZ » 29.10.2009 10:17

Tak po menší prodlevě je tu pokračování :)
Zatím jen fotky, protože se vyskytly technické potíže (moje blbost) :cry:

SMD odpory jsou pěkný potvory - pěkně blbě se pájí - pokud vám chybí nějaká pájecí pasta, popř lepidlo, kterým byste tu malou potvoru udrželi na místě... :roll: :twisted:

tuto verzi tišťáku jsem tímto snížil pouze na pracovní verzi...
CHYBY:
- chyběla cesta - drátová propojka
- 2x špatně spojený odpor s tlačítkem - přerušen spoj a správně zapojeno pomocí drátové propojky
- posunuté tlačítko MODE - vyměněno za tlačítko s delším čudlíkem a zabroušeno na potřebný rozměr


Každopádně jsem to stejně vyzkoušel a zapojil - a VŠE FUNGUJE jak má.
tedy
MODE - přepíná mezi CD/AUX/TUNER/USB
Seek +- - na tuneru ladí stanice, na USB/CD přepíná mezi písničkama
Vol + - to je snad jasné ne? 8)

Co tady ještě přibude:
- rozměry plošného spoje
- schéma zapojení a to jak rozmístění součástek, tak i DPS s cestičkama
- seznam potřebných součástek + cena
- finální výrobek :)

PS: není problém si na tlačítka navolit funkci, jakou chcete - podle tohoto schématu stačí jen zapojit tlačítko nasprávný odpor
Přílohy
Porovnání originál vs. můj bastl
Porovnání originál vs. můj bastl
strana kde se pájí
strana kde se pájí
po nasazení do ovladače
po nasazení do ovladače
opraveny chyby...
opraveny chyby...
schéma zapojení ovladače SONY RM-X4S
schéma zapojení ovladače SONY RM-X4S
rmx4s.gif (11.06 KiB) Zobrazeno 11405 x
Focus Combi Trend, 1.8 TDCi, 85kW, 2001, prý Zetec S :)
Obrázek

Uživatelský avatar
mosad
Junior
Junior
Příspěvky: 347
Registrován: 02.02.2008 03:18
Bydliště: Plzeň

Re: Dálkové ovládání pod volantem - úprava

Příspěvek od mosad » 09.11.2009 13:37

Ahoj, mám dotaz. Jak se Ti podařilo dostat ven ten vnitřek ovládání rádia? Když zmáčknu na zadní straně ty dvě západky a tahám směrem ven, tak mi to nejde. Musí se nejdřív nějak oddělat ty ovládací "čudlíky"? A jak? Chci se tam dostat proto, že ovládání v poslední době stávkuje. Nejdřív nechtělo třeba snižovat hlasitost, pak zase přepínat stanice a teď při zmačknutí tlačítka seek směrem k sobě neposouvá skladby na CD či USB. Zamčknutí dozadu funguje, to ostatní taky naštěstí přestalo zlobit. Nevím, zda na to nemá vliv vlhkost podzimu, většinou to začne stávkovat až po nějaké době jízdy, když se auto vyhřeje. Díky za pomoc
Ford Focus kombi GHIA, 1,6 ZETEC SE (100k), r.v. 02/2000, moondust silver
Obrázek
Ford Fiesta Flair, 1.3, 44kW, r.v. 03/1998, červená

Uživatelský avatar
SiebenCZ
Nováček
Nováček
Příspěvky: 196
Registrován: 17.03.2009 13:15
Bydliště: Brno
Kontaktovat uživatele:

Re: Dálkové ovládání pod volantem - úprava

Příspěvek od SiebenCZ » 11.11.2009 20:47

Ahoj,

jde to blbě, musíš prvně oddělat všechny čudlíky a pak vytáhneš ten největší plastovej díl.

Začneš tlačítkem Seek, pak Vol+, Vol- jde pěkně blbě a pak prostřední tlačítko.
Jde to fakt blbě, potzřebovat budseš dlouhou jehlu abys mohl vycvaknout čudlíky na kterých to drží.
Focus Combi Trend, 1.8 TDCi, 85kW, 2001, prý Zetec S :)
Obrázek

Pepi
Nováček
Nováček
Příspěvky: 128
Registrován: 12.10.2009 11:16
Bydliště: Vyškov
Kontaktovat uživatele:

Re: Dálkové ovládání pod volantem - úprava

Příspěvek od Pepi » 19.11.2009 19:28

Já si tak říkám, jestli náhodou není jednoduší udělat nějaký převodník se vstupem a výstupem na jack 3.5. Zkrátka, že by se nemusel vyrábět nový tišťák. Myslím že takto to řeší i výrobci převodníků, ne?

nebo vlastně tišťák by se dělal, ale odpadly by problémy s demontáží, montáží ovládání a tak dále...
Škoda Octavia 1.9tdi - Nikdy jsem po octávce netoužil a už mám druhou. Ale vždy jen kvůli výhodné koupi nebo kšeftu..
minulá auta:
Škoda Octavia Combi L&K 1.8T RS Look - solidní svezení
Ford Focus 1.4
Renault 25

Uživatelský avatar
SiebenCZ
Nováček
Nováček
Příspěvky: 196
Registrován: 17.03.2009 13:15
Bydliště: Brno
Kontaktovat uživatele:

Re: Dálkové ovládání pod volantem - úprava

Příspěvek od SiebenCZ » 19.11.2009 20:54

Ano, to by bylo jednoduišší o tu část, demontáže, přesného měření a rozmísťování kontaktů...
ale nejsem dost dobrý v elektrice abych si na to troufnul (nepamatuju si to ze střední)...

a už bych to měl..jen kdyby byl čas... :cry: :cry: :cry:
Focus Combi Trend, 1.8 TDCi, 85kW, 2001, prý Zetec S :)
Obrázek

Pepi
Nováček
Nováček
Příspěvky: 128
Registrován: 12.10.2009 11:16
Bydliště: Vyškov
Kontaktovat uživatele:

Re: Dálkové ovládání pod volantem - úprava

Příspěvek od Pepi » 19.11.2009 21:16

A nevěděli byste náhodou někdo jaké jsou hodnoty odporu pro Pioneer? Je to 4000UB. :?: :oops:
Škoda Octavia 1.9tdi - Nikdy jsem po octávce netoužil a už mám druhou. Ale vždy jen kvůli výhodné koupi nebo kšeftu..
minulá auta:
Škoda Octavia Combi L&K 1.8T RS Look - solidní svezení
Ford Focus 1.4
Renault 25

Mr.OMG
Nováček
Nováček
Příspěvky: 7
Registrován: 26.12.2010 20:56

Re: Dálkové ovládání pod volantem - úprava

Příspěvek od Mr.OMG » 04.01.2011 08:55

Ahoj,
neměl by někdo hodnoty odporů v originálním ovládání od Fordu ? (stačí přibližně rozmezí). Rozhodl jsem se že udělám "převodník" mezi Ford ovládáním a ostatními výrobci autorádií(přesněji Pionner)I když ani ostatní by pak neměl být problém(řešení pomocí MCU). Sice se toto již prodává, ale dávat 1500 za skoro nic se mi nechce(výrobní náklady podle mého odhadu jsou cca 400,-). Ovšem moje šikovnost je rovna nula, takže se raději do (prozatím) zbytečného vyndavání autorádia moc nehrnu :). Tak kdyby někdo věděl....

Jinak pro Pionner jsou hodnoty zde(i když je to už přes rok co je někdo chtě :D) : http://www.jvde.net/pioneer_wired_remot ... remote.htm
FoFo I 2000, 1.6 benzín 74 kW

Uživatelský avatar
ZaQik
Admin
Admin
Příspěvky: 24988
Registrován: 30.05.2010 17:33
Bydliště: exit 82 na D0

Re: Dálkové ovládání pod volantem - úprava

Příspěvek od ZaQik » 04.01.2011 11:13

... a co vydat ovladac a zmerit ohmmetrem?
Ford Focus mk3 combi 1.6 Ti-VCT, r.v.2018 + Ford Fiesta mk7 3D 1.25, r.v.2014
byl Ford Focus mk2 combi 1.6, r.v.2009 + Ford Fiesta mk6 1.4 TDCi r.v. 2004
Nejsem poradna, encyklopedie ani hotline spolecnosti Ford - ptejte se na foru, od toho je.

Uživatelský avatar
vitacz
Zkušený
Zkušený
Příspěvky: 1743
Registrován: 16.06.2008 22:08
Bydliště: Praha 10

Re: Dálkové ovládání pod volantem - úprava

Příspěvek od vitacz » 04.01.2011 13:30

:palec_nahoru:
Ford Focus 1.8 TDCi 74kW chip 92kW 125HP Kombi 2004 ->Galerie<-
Ford S-Max 2.0 TDCi 103KW - 2011
ObrázekObrázek

Mr.OMG
Nováček
Nováček
Příspěvky: 7
Registrován: 26.12.2010 20:56

Re: Dálkové ovládání pod volantem - úprava

Příspěvek od Mr.OMG » 04.01.2011 14:56

To by sice šlo. Ovšem jak jsem psal, moje šikovnost ohledně auta = 0 . Takže v nejlepším případě bych rozbil přední okno, poškrábal všechny plasty v autě a až potom bych hodnoty změřil :D .
Proto jsem chtěl vědět předem zda někdo nezná alespoň orientačně hodnotu(nejmenší/největší) než podniknu tyto pro mě destrukční kroky :wink:
FoFo I 2000, 1.6 benzín 74 kW

sshit
Nováček
Nováček
Příspěvky: 2
Registrován: 29.11.2010 12:44

Re: Dálkové ovládání pod volantem - úprava

Příspěvek od sshit » 12.01.2011 07:04

Ahoj, hodnoty odporu origo ovladani pod volant najdes zde spolu s navodem na prevodnik pro Sony radia:

http://www.panuworld.net/minidisc/fordsony/index.htm

Ten prevodnik jsem si zbastlil a funguje. Mam radio LG LCS700BR (merenim jsem zjistil, ze lze pouzit stejne ovladani jako na Sony). Jinak realizace prevodniku by nemela byt pro mirne pokrocileho elektrotechnika problem, ale obycejny clovek asi nema doma programator na PIC ;)
FoFo, 1.6 74kW, 2001, kupíčko ;)

Mr.OMG
Nováček
Nováček
Příspěvky: 7
Registrován: 26.12.2010 20:56

Re: Dálkové ovládání pod volantem - úprava

Příspěvek od Mr.OMG » 13.01.2011 20:19

Bomba :) díky moc.
Právě že PIC a i programátor doma mám a hodlám si tohle udělat pro ovládání z Ford Focus a autorádia Pioneer :)
FoFo I 2000, 1.6 benzín 74 kW

adorter
Nováček
Nováček
Příspěvky: 5
Registrován: 21.04.2009 07:37

Re: Dálkové ovládání pod volantem - úprava

Příspěvek od adorter » 12.08.2011 11:59

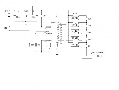
Taky jsem si koupil rádio Pioneer. Nechal jsem se inspirovat vašimi nápady s dálkovým ovládáním.
Protože nemám programátor PIC, udělal jsem to analogově. Ovládání šlape jak hodinky.
A ten zvuk. Fakt by mě nenapadlo, že to originál Ford radio hraje až tak hrozně.
Přílohy
1.jpg
Ovládání autoradia.jpg

Uživatelský avatar
Bany121
Junior
Junior
Příspěvky: 332
Registrován: 07.03.2011 16:42
Bydliště: Tesarske Mlynany - SK

Re: Dálkové ovládání pod volantem - úprava

Příspěvek od Bany121 » 16.08.2011 17:21

takze pre komplet "prerobenie" ovladania pre Sony, je potreba prerobit to ovladanie s odpormy + ten prevodnik s PIC ??? ako je to s pripojenim do radia Sony (konektor mam na mysli)
Ford KUGA 2018, 1,5 EcoBoost 110kW, frozen white

Odpovědět

Zpět na „Focus - rádio a muzika“

Kdo je online

Uživatelé prohlížející si toto fórum: Žádní registrovaní uživatelé a 2 hosti