Dálkové ovládání pod volantem - úprava
- Otomar
- Člen klubu

- Příspěvky: 543
- Registrován: 26.10.2013 10:47
- Bydliště: JMK
Re: Dálkové ovládání pod volantem - úprava
Tak se donutil udělat taky ovládání pod volantem pro můj Pioneer. Největší problém bylo rozdělat ovladač.
tady pár fotek postupu rozdělávání:
Nejprve je potřeba oddělat ovladač od "sloupku" s volantem, stačí malý šroubovák a zezadu na ovladači zmáčknout, ovladač se uvolní. Pak už jen odpojit konektor a máme tohle: Nejhorší část bylo rozdělání ovladače, nejprve tlačítko SEEK Pak tlačítka hlasitosti Tlačítko mode může zůstat na místě, oddělá se až po vytažení vnitřku ovladače z pouzdra.
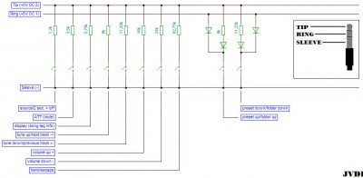
Čekal jsem, že na mě vybafne deska, které je na obrázku v pozadí, bohužel ne. Ale nějak sem se s tím popral. Použil jsem odpory podle následujícího schématu pro Pioneer. Tady už zapájené odpory a zalité lakem. Původní cestičky na plosnáku sem proškrábl tak, abych oddělil jednotlivé micro spínače od původních odporů a mezi sebou. Určitě by se to dalo vymyslet jednodušeji, ale takhle mi to funguje na 100%. Za kvalitu fotek se omlouvám, je to jen z telefonu a ještě pozdě večer...
tady pár fotek postupu rozdělávání:
Nejprve je potřeba oddělat ovladač od "sloupku" s volantem, stačí malý šroubovák a zezadu na ovladači zmáčknout, ovladač se uvolní. Pak už jen odpojit konektor a máme tohle: Nejhorší část bylo rozdělání ovladače, nejprve tlačítko SEEK Pak tlačítka hlasitosti Tlačítko mode může zůstat na místě, oddělá se až po vytažení vnitřku ovladače z pouzdra.
Čekal jsem, že na mě vybafne deska, které je na obrázku v pozadí, bohužel ne. Ale nějak sem se s tím popral. Použil jsem odpory podle následujícího schématu pro Pioneer. Tady už zapájené odpory a zalité lakem. Původní cestičky na plosnáku sem proškrábl tak, abych oddělil jednotlivé micro spínače od původních odporů a mezi sebou. Určitě by se to dalo vymyslet jednodušeji, ale takhle mi to funguje na 100%. Za kvalitu fotek se omlouvám, je to jen z telefonu a ještě pozdě večer...
Ford EDGE ST line sport,2.0/132kW*2017*White
ex_Ford Focus 1.6 Ti-VCT/92kW*LPG*2015*White
ex:Ford Focus 1.6 Ti-VCT*LPG*2010*Chill
ex:Ford Focus 1.6 *2004*Moondust
family car: Fusion 1.4 2011, C-max 1.6 2011
ex_Ford Focus 1.6 Ti-VCT/92kW*LPG*2015*White
ex:Ford Focus 1.6 Ti-VCT*LPG*2010*Chill
ex:Ford Focus 1.6 *2004*Moondust
family car: Fusion 1.4 2011, C-max 1.6 2011
-
termitxx
- Nováček

- Příspěvky: 34
- Registrován: 26.10.2011 08:36
Re: Dálkové ovládání pod volantem - úprava
Dobrá práce, neměl bys prosím trošku podrobnější (blbuvzdornější) foto z průběhu akce?
který odpor připájet kam? já jsem z toho pořád placatý...
to schéma je pokud správně chápu origo pro pioneer, ale využil jsi jenom část, je tak?
Ford Focus 1,8 TDDi 66kW r.v.2001 hatchback
- Otomar
- Člen klubu

- Příspěvky: 543
- Registrován: 26.10.2013 10:47
- Bydliště: JMK
Re: Dálkové ovládání pod volantem - úprava
Jiné fotky nemám.
Z toho schématu sem využil jen část, jak píšeš.
Z toho schématu sem využil jen část, jak píšeš.
Ford EDGE ST line sport,2.0/132kW*2017*White
ex_Ford Focus 1.6 Ti-VCT/92kW*LPG*2015*White
ex:Ford Focus 1.6 Ti-VCT*LPG*2010*Chill
ex:Ford Focus 1.6 *2004*Moondust
family car: Fusion 1.4 2011, C-max 1.6 2011
ex_Ford Focus 1.6 Ti-VCT/92kW*LPG*2015*White
ex:Ford Focus 1.6 Ti-VCT*LPG*2010*Chill
ex:Ford Focus 1.6 *2004*Moondust
family car: Fusion 1.4 2011, C-max 1.6 2011
-
termitxx
- Nováček

- Příspěvky: 34
- Registrován: 26.10.2011 08:36
Re: Dálkové ovládání pod volantem - úprava
Takže pokud mi stačí 4 funkce- volume a track +/- tak stačí připájet jenom ty čtyři odpory před spínač uvedené ve schématu 
Ford Focus 1,8 TDDi 66kW r.v.2001 hatchback
- Otomar
- Člen klubu

- Příspěvky: 543
- Registrován: 26.10.2013 10:47
- Bydliště: JMK
Re: Dálkové ovládání pod volantem - úprava
Přesně tak, tyhle stejné sem použil i já + ještě source.
Na spínač rezistor, ze spínače propojku, aby se uzavřel obvod. Důležité je proškrábnout všechny cestičky na plošňáku co jdou od spínačů, aby se to tam nemíchalo dohromady.
Na spínač rezistor, ze spínače propojku, aby se uzavřel obvod. Důležité je proškrábnout všechny cestičky na plošňáku co jdou od spínačů, aby se to tam nemíchalo dohromady.
Ford EDGE ST line sport,2.0/132kW*2017*White
ex_Ford Focus 1.6 Ti-VCT/92kW*LPG*2015*White
ex:Ford Focus 1.6 Ti-VCT*LPG*2010*Chill
ex:Ford Focus 1.6 *2004*Moondust
family car: Fusion 1.4 2011, C-max 1.6 2011
ex_Ford Focus 1.6 Ti-VCT/92kW*LPG*2015*White
ex:Ford Focus 1.6 Ti-VCT*LPG*2010*Chill
ex:Ford Focus 1.6 *2004*Moondust
family car: Fusion 1.4 2011, C-max 1.6 2011
-
termitxx
- Nováček

- Příspěvky: 34
- Registrován: 26.10.2011 08:36
Re: Dálkové ovládání pod volantem - úprava
Aha, já si říkal, že tam toho máš na tolik tlačítek celkem dost a to jsou propojovací káblíky...super zatím díky moc.Jdu to vytáhnout...
Ford Focus 1,8 TDDi 66kW r.v.2001 hatchback
- Otomar
- Člen klubu

- Příspěvky: 543
- Registrován: 26.10.2013 10:47
- Bydliště: JMK
Re: Dálkové ovládání pod volantem - úprava
Jak sem psal, dalo by se to vymyslet jednodušeji, ale nechtělo se mi:-) Nejhorší bylo rozdělat ovladač.
Ford EDGE ST line sport,2.0/132kW*2017*White
ex_Ford Focus 1.6 Ti-VCT/92kW*LPG*2015*White
ex:Ford Focus 1.6 Ti-VCT*LPG*2010*Chill
ex:Ford Focus 1.6 *2004*Moondust
family car: Fusion 1.4 2011, C-max 1.6 2011
ex_Ford Focus 1.6 Ti-VCT/92kW*LPG*2015*White
ex:Ford Focus 1.6 Ti-VCT*LPG*2010*Chill
ex:Ford Focus 1.6 *2004*Moondust
family car: Fusion 1.4 2011, C-max 1.6 2011
-
termitxx
- Nováček

- Příspěvky: 34
- Registrován: 26.10.2011 08:36
Re: Dálkové ovládání pod volantem - úprava
Ufff, no celkem mazec dostat se do toho a nic nepolámat, ale povedlo se
Tak sem to ukuchtil, až mě přakvapilo, jak je to blbuvzdorné...
náklady cca 14 korun aj s bužírkama.špica
dík za tip!
Naposledy upravil(a) termitxx dne 28.01.2014 16:24, celkem upraveno 1 x.
Ford Focus 1,8 TDDi 66kW r.v.2001 hatchback
-
Klvys
- Test driver

- Příspěvky: 2561
- Registrován: 20.01.2011 18:14
- Bydliště: Opatovice
- Kontaktovat uživatele:
Re: Dálkové ovládání pod volantem - úprava
Mam dotaz mam objednane tohle radio: http://www.ahifi.cz/autoradio-alpine-cde-181rr.html a tam píšou že funguje i ovladaní pod volantem zaqik sice našel nejaky manual kde je napsane ze to nepodporuje ale ja zas našel v druhem manualu ze to tam je.To prostě radio zapojím normalně a bude to fungovat nebo co by se muselo udělat aby to fungovalo?
Kdo je online
Uživatelé prohlížející si toto fórum: Žádní registrovaní uživatelé a 2 hosti

